Predykcja Prawna

Sample Subtitle

Dlaczego sądy orzekają inaczej w podobnych sprawach?

System prawny w Polsce powinien działać jednolicie, jednak w praktyce różne sądy w różnych regionach kraju często wydają odmienne wyroki w bliźniaczo podobnych sprawach.

Lokalne uwarunkowania społeczne
Tradycja orzecznicza
Indywidualne podejście
Czynniki polityczne
Dane historyczne spraw

Szczegóły poprzednich spraw, w tym akta, argumentacja, wyroki i uzasadnienia.
Wzorce w orzecznictwie – jak sądy interpretują konkretne przepisy.

Źródła:
Bazy danych wyroków sądowych (np. Portal Orzeczeń Sądów, Lex, Legalis)

Rejestry publiczne (np. Ministerstwo Sprawiedliwości)
Dokumentacja prawna kancelarii

Metoda zbierania:
Automatyczne skanowanie i analiza dokumentów orzeczniczych
AI NLP (Przetwarzanie Języka Naturalnego) do ekstrakcji argumentów i wyroków

Aktualne przepisy, ustawy i regulacje prawne mające zastosowanie w danej sprawie.
Historia zmian legislacyjnych, które mogły wpłynąć na interpretację prawa.

Źródła:
Oficjalne publikatory aktów prawnych (ISAP – Internetowy System Aktów Prawnych)
Dziennik Ustaw, Monitor Polski
Bazy danych komercyjne (Lex, Legalis)

Metoda zbierania:
API dostępu do aktualnych przepisów
Automatyczna aktualizacja systemu przy zmianie przepisów

Analiza wyroków w podobnych sprawach.
Stopień zgodności orzeczeń na różnych szczeblach sądownictwa.
Powiązania między konkretnymi przepisami a wyrokami.

Źródła:
Bazy wyroków sądowych (np. Portal Orzeczeń Sądów RP)
Rejestry postępowań sądowych
Analiza podobnych spraw

Metoda zbierania:
AI identyfikuje podobne sprawy na podstawie słów kluczowych i treści orzeczeń
Analiza precedensów i statystyk wyroków

Regionalne różnice w orzecznictwie (np. sądy w różnych miastach wydają inne wyroki w podobnych sprawach).
Skład sędziowski – czy w danym regionie sędziowie częściej wydają łagodniejsze lub surowsze wyroki.

Źródła:
Portal Orzeczeń Sądów RP
Rejestry publiczne (adresy sądów)

Metoda zbierania:
Analiza statystyczna różnic w wyrokach w zależności od lokalizacji sądu
Mapowanie danych pod kątem regionalnych trendów orzeczniczych

Historia orzekania konkretnego sędziego – czy zazwyczaj wydaje surowe, łagodne, czy umiarkowane wyroki.
Statystyki odwołań – jak często jego wyroki są uchylane przez sądy wyższej instancji.

Źródło:
Historia orzecznictwa sędziego w bazach wyroków
Opinie prawników, analiza apelacji

Metoda zbierania:
AI analizuje nazwiska sędziów i ich decyzje
Statystyki unieważnionych wyroków

Przetwarzanie danych odbywa się zgodnie z art. 14 ust. 5 lit. b RODO

Dane dotyczące prokuratora

Skuteczność prokuratora – odsetek spraw zakończonych skazaniem.
Strategia prokuratorska – czy częściej składa apelacje, jakie argumenty stosuje.

Źródło:
Rejestry spraw prowadzonych przez prokuraturę
Opinie prawników

Metoda zbierania:
 Analiza spraw przypisanych do konkretnego prokuratora
 Statystyki sukcesów w oskarżeniach

Przetwarzanie danych odbywa się zgodnie z art. 14 ust. 5 lit. b RODO

 Skuteczność obrońcy w podobnych sprawach.
Czy reprezentował klientów w sprawach, które zakończyły się korzystnym wyrokiem.
Strategia obrony – jakich argumentów używa najczęściej.

Źródła:
Bazy danych spraw prowadzonych przez prawników
Opinie klientów (Google, Okręgowe Izby Radców Prawnych)

Metoda zbierania:
Analiza skuteczności adwokatów na podstawie historii spraw
Ocena strategii obrony na podstawie publicznych dokumentów

Przetwarzanie danych odbywa się zgodnie z art. 14 ust. 5 lit. b RODO

Aktualna sytuacja polityczna i jej wpływ na decyzje sądów.
Opinia publiczna i presja społeczna dotycząca danej kategorii spraw (np. sprawy o korupcję, przestępstwa gospodarcze).
Media i ich wpływ na procesy sądowe.

Źródła:
Media, artykuły, raporty społeczne
Opinie publiczne i badania socjologiczne

Metoda zbierania:
AI monitoruje media i analizuje kontekst społeczny
Sentiment analysis (analiza nastrojów w mediach i sieciach społecznościowych)

Profil demograficzny oskarżonego i jego wpływ na decyzje sądu (wiek, status społeczny, miejsce zamieszkania).
Sytuacja ekonomiczna regionu – np. w sprawach gospodarczych sądy mogą orzekać surowiej w rejonach z wyższą przestępczością finansową.

Źródła:
GUS (Główny Urząd Statystyczny)
Badania rynku pracy i statystyki społeczne

Metoda zbierania:
AI analizuje wpływ demografii na wyniki spraw
Mapowanie trendów ekonomicznych i ich wpływu na orzecznictwo

 Czy sprawa była szeroko komentowana w mediach.
Czas trwania postępowania – jak długo trwały podobne sprawy w danym sądzie.
Czy sprawa była już wcześniej rozpatrywana i na jakim etapie postępowania się znajduje.

Źródła:
Rejestry spraw sądowych
Media i opinie prawników

Metoda zbierania:
AI śledzi czas trwania podobnych spraw
Analiza medialnego wpływu na wyniki procesów

Predykcja (4)
Predykcja (3)

Analiza predykcyjna

Zobacz, jakie masz szanse!

Nie ryzykuj – skorzystaj z predykcji prawnej LexAi i podejmuj decyzje na podstawie rzeczywistych danych, a nie tylko przypuszczeń.

Zbieranie i analiza danych do predykcji prawnej można częściowo określić jako biały wywiad (OSINT – Open Source Intelligence), czyli wywiad jawnoźródłowy. Jest to metoda gromadzenia informacji z publicznie dostępnych źródeł, bez łamania prawa i bez stosowania technik inwigilacyjnych. Przetwarzanie danych odbywa się zgodnie z art. 14 ust. 5 lit. b RODO

Działamy w pełni legalnie i zgodnie z RODO. Nasz system LexAi nie przechowuje, nie profiluje i nie analizuje danych osobowych sędziów, prokuratorów ani adwokatów. Pobieramy informacje z publicznie dostępnych źródeł w czasie rzeczywistym, przetwarzamy je wyłącznie na potrzeby konkretnego zapytania użytkownika i nie zapisujemy wyników.

Działamy tak samo, jak prawnik czy obywatel przeszukujący Internet w poszukiwaniu informacji – tyle że szybciej i efektywniej. Nie gromadzimy danych, nie tworzymy profili osób, a nasze analizy opierają się wyłącznie na jawnych aktach prawnych i orzeczeniach. Dzięki temu nie podlegamy obowiązkowi informacyjnemu wynikającemu z RODO, ponieważ przetwarzamy wyłącznie informacje publiczne, a ich analiza nie prowadzi do identyfikacji osób fizycznych.

Nasza działalność opiera się na obowiązujących przepisach prawa, w tym art. 6 ust. 1 lit. f RODO (uzasadniony interes) oraz art. 14 ust. 5 lit. b RODO, który zwalnia z obowiązku informacyjnego w przypadku przetwarzania danych publicznych. Nie zbieramy i nie udostępniamy danych osobowych, a użytkownik otrzymuje jedynie przetworzoną informację, która znika po zakończeniu analizy. Dzięki temu LexAi zapewnia bezpieczne, zgodne z prawem i w pełni poufne wsparcie prawne oparte na rzeczywistych danych.

Projekt bez nazwy (47)

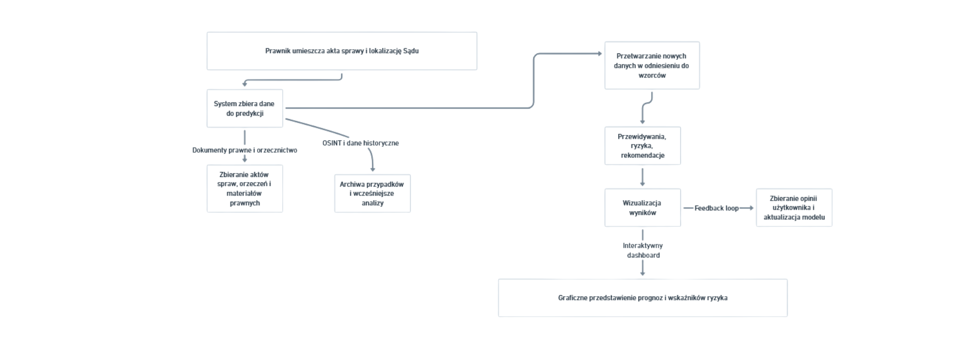
Schemat działania predykcji prawnej Ai

System analizy predykcyjnej zmienia sposób, w jaki prawnicy podejmują decyzje i oceniają ryzyko. Dzięki zaawansowanym algorytmom AI oraz analizie setek tysięcy spraw, LexAi dostarcza prognozy, które mogą pomóc w strategii obrony i ocenie szans na sukces.

Twoja sprawa – nasza inteligencja

Dzięki LexAi zwiększysz swoją przewagę w postępowaniach sądowych, minimalizując ryzyko i maksymalizując szanse na sukces.

Zbieranie danych

Prawnik wprowadza akta sprawy oraz lokalizację sądu. System automatycznie analizuje podobne przypadki, orzeczenia oraz dokumenty prawne, tworząc bogatą bazę wiedzy.

Przetwarzanie i analiza

Zebrane dane są poddawane zaawansowanej obróbce modelu LLM – LexAI identyfikuje wzorce, porównuje sytuacje prawne i ocenia potencjalne ryzyka.

Prognozy i wizualizacja wyników

LexAi dostarcza szczegółowe przewidywania dotyczące możliwych scenariuszy sprawy, poziomu ryzyka oraz rekomendacji działań. Prawnicy mogą podejmować lepsze decyzje.

Pn - Pt 9:30 - 21:00
+48 573569323
Collimore House, Dublin
kontakt@lexai.tools
Agent Ai

Wypróbuj agenta wspomagającego analizę akt sprawy.

+48 573 569 323